CLOJURE на производстве. Зипперы, Базы данных, REPL
152.77 BYN
132.91
BYN
Доставка в Минск:
10 Февраля (Вт) - 11 Февраля (Ср)
Доставка в регионы:
16 Февраля (Пн) - 18 Февраля (Ср)
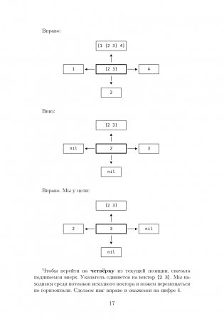
Продолжение книги, изданной три года назад. Мы продолжим изучать Clojure — замечательный язык с акцентом на неизменяемость и асинхронность.По структуре и изложению книга похожа на первый том. Мы подробно рассмотрим несколько тем, чередуя теорию с практикой. Вас ждут зипперы, базы данных и обширное понятие REPL. Материал рассчитан на продвинутую аудиторию. Желательно, чтобы у вас был опыт работы хотя бы с одним из промышленных языков.
Артикул
c12142
Издательство
Тип обложки
твердая обложка
Автор
Штрих код
9785937002327
Год
2023
Страниц
364
Возраст
16+
Язык
русский
Размеры
165х235 мм
Вес
700 гр.
Изготовитель
ООО "Издательство ДМК Пресс". 105094, РФ, г. Москва, Семеновская наб., д. 3/1-4-113


Будьте первыми, кто оставит отзыв!